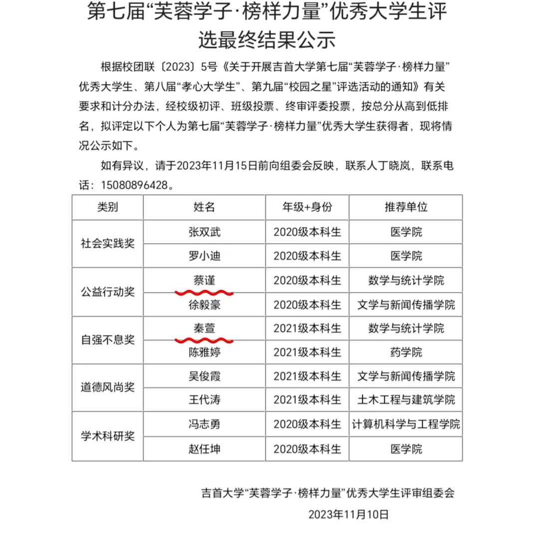
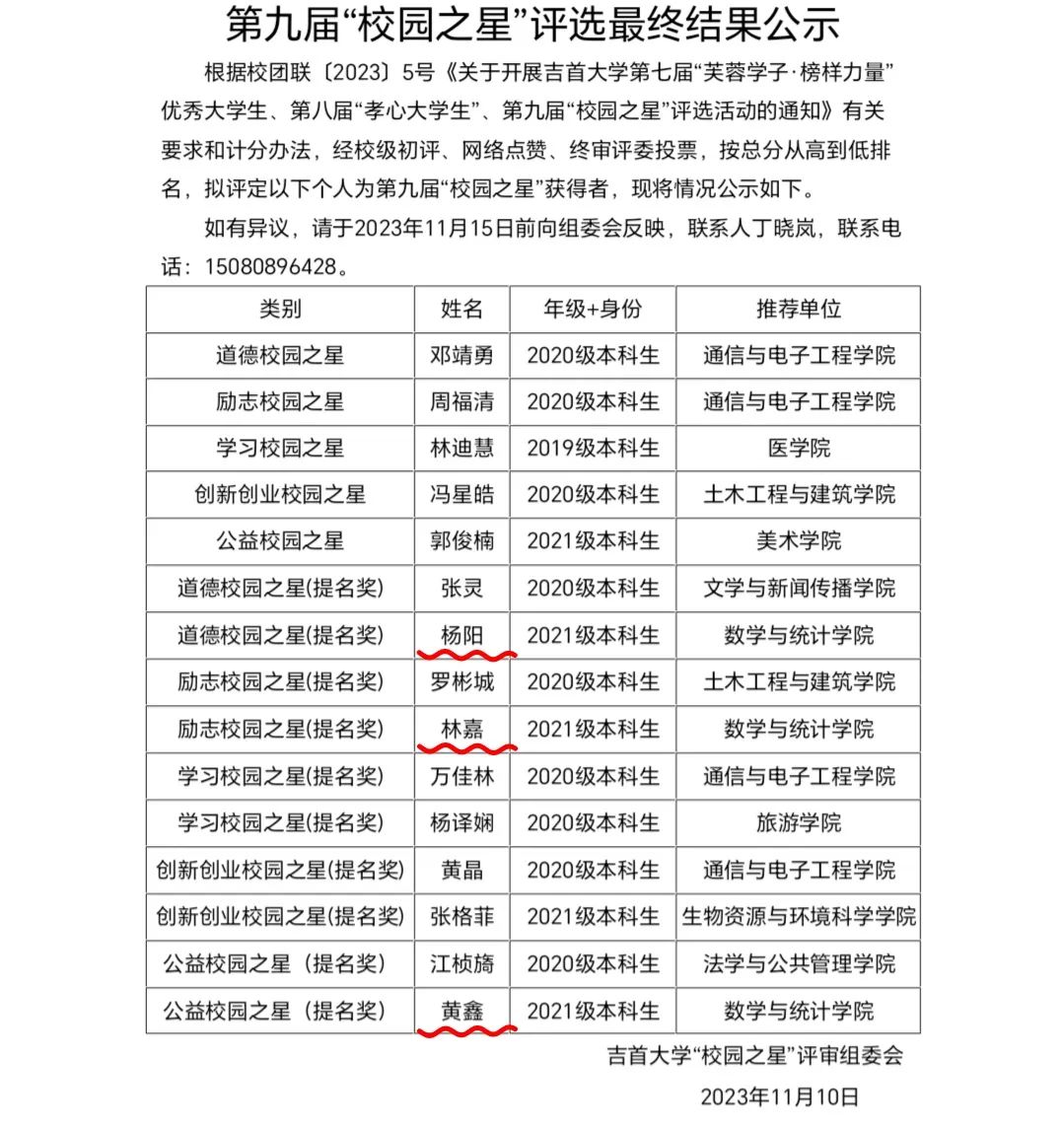
风劲帆满图新志,砥砺奋进正当时。2023年11月10日,经过系列评选及网络投票,MK体育官网第七届“芙蓉学子·榜样力量”优秀大学生、第九届“校园之星”评选结果产生。恭喜MK体育官网五位学子获得荣誉称号。
在第七届“芙蓉学子·榜样力量”优秀大学生中,蔡谨荣获公益行动奖、秦萱荣获自强不息奖;在第九届“校园之星”评选中,杨阳荣获“道德校园之星”提名奖、林嘉荣获“励志校园之星”提名奖,黄鑫荣获“公益校园之星”提名奖。


评选结果公示
“自胜者强,自强者胜”,求索的前路遥遥,追梦的长路漫漫。但我们应该拥有自强不息的精神,从不放弃,披荆斩棘的勇往直前。播撒大爱火种,传递人间温情,以小我之力为公益献力量。当书本的知识化为实践的力量,数统学子用爱去书写公益。岁月因青春慨然以赴而美好,世间因少年挺身上前而瑰丽。行之力则知愈进,知之深则行愈达。再次祝贺这五位同学的优异成绩,也愿数统学子们在知识的高峰勇于攀登,在思想的高峰更进一层,在实践的高峰永不言弃!