本网讯(通讯员周嵘)在学院初赛推荐的基础上,学校组织开展了2017年教师课堂教学竞赛,经专家组对参赛教师的现场授课、教学设计、教学课件以及教学反思的综合评审,MK体育官网汤晓松,姚荃两位老师取得了一等奖的佳绩,雷亿辉老师取得了二等奖的佳绩。
此次教学竞赛佳绩的取得,离不开学院领导的高度重视和大力支持,离不开院里的层层选拔准备,更得益于MK体育官网教研室对此次教学竞赛的统筹安排。最重要的是MK体育官网老师有着积极创新的教学理念,并通过精彩的语言、富有感染力的表情动作和生动有趣的讲解,把各自的教学特色展示得淋漓尽致,讲课条理清晰,课件新颖生动,内容各具特色,充分展示了他们的教学风采和教学特点。

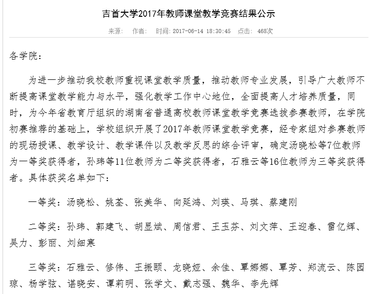
(图为获奖名单公示)
在赛后,我们采访了其中获奖的雷亿辉老师,她热情地说道:“这次我能在竞赛中取得好成绩,离不开院里的领导对自己的关怀,以及咱们数统院的学生积极地配合我们的教学工作”。
这次教学竞赛为MK体育官网优秀教师展示风采、脱颖而出提供了很好的平台,同时也是一次教师们互相交流学习、共同进步提高的难得机会。通过此次比赛,将进一步激发MK体育官网教师钻研业务、提高教学水平的积极性,进而促进大数统整体教学质量的提高。